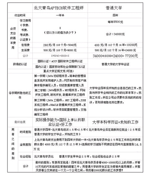
北大青鳥畢業都有什么證書,都能找什么工作
北大青鳥通州校區屬于職業教育,職業教育與學歷教育最大的不同就是以就業為目標,企業需要什么樣的人才,我們就培養什么樣的人才。因此,北大青鳥的培養方向,主要是鍛煉學員的技能和綜合素質。

當然了,如果有了精湛技能,再配個高學歷,那就更是如虎添翼,為了滿足學員更高的需求,增加就業競爭力,北京北大青鳥通州校區與解放軍信息工程學院等高校建立了學歷合作關系。所以北京北大青鳥通州校區的學員畢業之后,不僅可以獲得北大青鳥頒發的軟件工程師證書,掌握實用的軟件開發技能,還可以獲得國家承認的高等學歷文憑。

IT行業的發展大家有共睹,所以相對就業的機會也是非常廣闊的。北大青鳥順應企業的發展需求,不僅課程內容是圍繞企業最需要的技術而教學,讓學員在校期間就積累工作經驗,而且成立了北京北大青鳥就業部,專門按照企業的實際需求來制定培訓方案,對學員進行有針對性的就業指導。重點培養學員團隊精神、溝通能力等綜合職業素質,使學員在未來就業過程中能夠與企業需求無縫對接。只要努力學習,一定會學有所成!!