
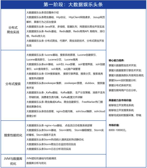
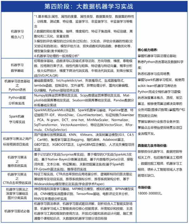
數字經濟成為全球增長新動能,我國數字經濟規模世界第二;數字人才成為我國經濟全面數字化轉型的第一資源和核心驅動力。大數據已成為一種戰略資源,具有廣闊的應用前景;《新職業—大數據工程技術人員就業景氣現狀分析報告》報告顯示,2020年我國大數據領域人才缺口高達200萬,預計2021年大數據人才缺口達到250萬!根據招聘趨勢排名,越來越多的公司要求員工掌握 Python 技能。
20周歲以上;
初中及以上學歷;
對運維大數據開發感興趣,有志于從事大數據開發工作;
打造適應企業需求的優秀大數據開發人員;
畢業享2~3年工作經驗;
數據工程師;資深數據工程師;
數據架構師;CTO;
資深數據分析師;數據科學家;
CDO(首席數據官);項目經理;項目總監;等......



